游戏人生

  • 美银警告:投资者可能低估伊朗战争风险,因降级不再是“单方面”行为

      目前,股市似乎已在很大程度上忽略了美以对伊战争及其相关风险。  但在周一的一份报告中,美国银行全球经济学家克劳迪奥·伊里戈延警告称,投资者可能过于轻率地忽略了这些潜在风险。  伊里戈延在给客户的报告中写道:“为什么美国股市又回到了战...

    2026/04/21
  • 讽刺新闻网站The Onion达成接管Infowars新协议

      美国讽刺新闻网站TheOnion与亚历克斯·琼斯旗下Infowars的破产管理人达成一项许可协议,朝着接管这一极右翼阴谋论媒体平台迈出了新的一步。  根据周一提交给得克萨斯州特拉维斯县地方法院的动议,TheOnion母公司Glob...

    2026/04/21
  • 限号2022年6月最新限号时间/限号2021最新限号日历

    限号2022年6月最新限号时间天津恢复时间:自2022年6月21日起,天津市恢复机动车尾号限行及外埠、区域号牌小客车高峰限行措施。限行周期:2022年5月9日至2022年7月3日。限行安排:星期一:限行尾号3和8。星期二:限行尾号4和9。...

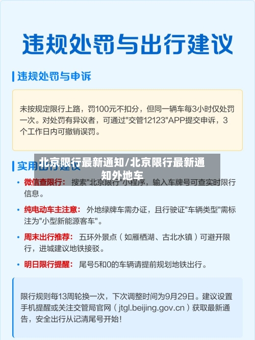
  • 北京限行最新通知/北京限行最新通知外地车

    近期北京限行规定限行核心规则时间:工作日7时至20时(周末及法定节假日不限行);范围:五环路以内道路(不含五环路)。本地机动车限行规则工作日7:00-20:00限行,限行范围为五环路以内(不含五环);尾号限行规则为:周一2/周二3/周三4...

  • 内蒙古新增本土确诊9例/内蒙古新增9例本土确诊病例

    国家卫健委:22日新增本土“121+627”月22日0—24时,31个省(自治区、直辖市)和新疆生产建设兵团报告新增本土确诊病例121例,新增本土无症状感染者627例。月26日0—24时,31个省(自治区、直辖市)和新疆生产建设兵团报告新...

  • 最新款五菱/最新款五菱之光高配

    五菱2025最新款房车对这款房车感兴趣的朋友们,2025年9月19-21号可以到房车猫商城(成都交易中心),参加房车猫举办的成都房车展,近距离体验这款房车。五菱S300房车外观以白色为主色调,搭配橙色拉花,整体造型简洁动感。车身尺寸为59...

    2026/04/21
  • 杰富瑞上调Ulta美妆评级

      美妆产品零售商Ulta美妆将于今日收盘后发布第二季度财报。  杰富瑞投资银行表示,随着Ulta美妆调整公司战略,以更好地与竞争对手形成差异化,并充分利用美妆产品持续旺盛的市场需求,这家连锁美妆企业的股价有望上涨。  该投行将这家美...

    2026/04/21
  • 冒险点点(冒险的起点怎么领取)

    用冒险岛点点的自动登录会不会被洗号用了辅助就要做好随时被洗号的准备,因为如果辅助被挂马,那么不管你有没有自动登录,你的号都是危险状态。用挂了下载一些带小木马的病毒插件【当然,你没下杀毒的话,不会察觉这小木马的】。上XX网站了。以前登陆过...

    2026/04/21
  • 【濮阳有哪些大学,濮阳所有的大学】

    濮阳比较好的六所大学〖壹〗、濮阳地区较为知名且具有一定影响力的六所大学如下:河南大学濮阳工学院:作为河南大学的一部分,濮阳工学院享有河南大学的优质教育资源和学术氛围。该学院在工科领域有着较强的教学和科研实力。濮阳职业技术学院:这是一所综合...

  • 为深入规范车辆管理/关于加强车辆管理措施

    如何管理公司办公车辆统一管理与调配:公司车辆由办公室集中管理,负责车辆证照、钥匙及相关手续的保管,确保车辆资源统筹分配。用途限制:车辆仅限办公使用,严禁公车私用;下班后须停放至指定停车场,出差车辆需停放安全场所并锁好门窗,禁止在洗车处或私...


返回顶部