【中风险地区已有39个,中风险地区41个】

近来全国中高风险地区有哪些?

〖壹〗 、近来无法直接提供全国中高风险地区的具体名单 ,但可通过以下方法实时查询最新信息:查询途径:通过百度App搜索【疫情风险等级查询】,进入国家政务服务平台或国务院客户端提供的查询服务页面 。该服务由官方权威发布,数据实时更新 ,可确保信息准确性。

【中风险地区已有39个,中风险地区41个】-第1张图片

〖贰〗、全国中高风险地区一览 明确答案:截至最近的数据,全国的中高风险地区包括但不限于以下地区:北京某区、黑龙江某市 、广东某市等。详细解释: 中高风险地区的划定:中高风险地区是根据病例数量、疫情传播风险等因素综合评估后划分的 。

【中风险地区已有39个,中风险地区41个】-第2张图片

〖叁〗、截至3月21日24时,全国现有38个高风险地区 ,602个中风险地区。以下是高风险地区的详细名单:天津市 西青区(2个):精武镇“和光尘樾”一期建筑工地,西营门街跃升里商业街西区(三区)。河西区(1个):天塔街清海湾大众浴池 。滨海新区(1个):天津临港经济区东方星城。

【中风险地区已有39个,中风险地区41个】-第3张图片

〖肆〗 、近来全国有1个高风险地区(黑龙江省1个),9个中风险地区(黑龙江省2个 ,河北省1个 ,上海1个,吉林5个)。低风险地区人员抵京时需持7日内核酸检测阴性证明 。抵京后实行14天健康监测,并在满7天、满14天时各进行一次核酸检测 。河北省低风险地区人员进返京人员及环京地区通勤人员 ,按照现行进京政策执行。

全国中高风险地区的分布

〖壹〗、近来全国50个中高风险地区集中在北方城市,主要与冬季气候 、人员活动模式 、病毒特性及偶然性因素有关,具体分析如下:冬季气候影响病毒存活与传播低温延长病毒存活时间:北半球进入冬季后 ,北方气温显著降低。低温环境下,新冠病毒在物品表面和环境中的存活时间更长,传染性更明显 。

〖贰〗、可以通过微信国家政务服务平台查看最新的全国中高风险疫情地区分布 ,具体步骤如下:进入微信国家政务服务平台:打开微信,在搜索栏输入“国家政务服务平台 ”,进入该程序页面。点击各地疫情风险等级查询:在程序页面中 ,找到并点击“各地疫情风险等级查询”选项。

〖叁〗、查看风险地区分布:跳转至新页面后,系统会以地图或列表形式展示全国高中低风险地区的分布情况 。地图模式下,不同风险等级区域可能用不同颜色标注(如高风险为红色 、中风险为橙色、低风险为绿色);列表模式则按省份、城市逐级展示 ,可快速定位目标地区。

〖肆〗 、新增本土无症状感染者分布 湖北:5例 ,均在武汉市。四川:5例,其中成都市4例、泸州市1例 。江苏:3例,其中无锡市2例、苏州市1例。广东:2例 ,其中广州市1例 、深圳市1例。云南:1例,在红河哈尼族彝族自治州 。

〖伍〗、疫情控制情况稳定,复试延迟可能性低近来国内疫情整体可控 ,全国高风险地区已清零,仅剩3个中风险地区(河北省石家庄、吉林省通化市 、黑龙江绥化市)。疫情形势的稳定为复试按期举行提供了基础条件,院校无需因大规模疫情风险调整复试时间。

地图来了!一图看全北京43个中高风险区

〖壹〗、思客总结了北京各区中高风险地区范围图 ,以方便借鉴 。丰台区:高风险地区2个,中风险地区12个 。大兴区:高风险地区2个,中风险地区9个。海淀区:中风险地区4个。东城区:中风险地区4个 。西城区:中风险地区4个。朝阳区:中风险地区2个。房山区:中风险地区1个 。门头沟区:中风险地区1个。通州区:中风险地区1个。石景山区:中风险地区1个 。

〖贰〗、北京市永定路街道已调为高风险地区 ,近来全市共有43个中高风险区,具体分布如下:高风险地区:海淀区:永定路街道。丰台区:2个。大兴区:2个 。中风险地区:丰台区:12个。大兴区:9个。海淀区:3个 。东城区:4个 。西城区:4个。朝阳区:2个。房山区:1个 。门头沟区:1个。通州区:1个。

〖叁〗 、北京现在中高风险地区有:丰台区 。大兴区。昌平区。朝阳区 。海淀区。石景山区。通州区 。门头沟区。

〖肆〗 、内蒙古自治区:1个 锡林郭勒盟二连浩特市南苑社区 根据当前疫情实际情况和发展态势,综合考虑新增和累计确诊病例数等因素 ,以县市区为单位 ,划分为低风险区、中风险区、高风险区。通过分区分类防控提高疫情防控的针对性 、精准性、科学性和有效性,尽可能减少疫情对经济社会发展和人民生活的影响 。

我们对自己的加密资产有自主权吗?USDC地址资产被冻结引发热议

〖壹〗、用户对加密资产的自主权在一定程度上受到发行方和监管的影响,在USDC这类受监管的稳定币中自主权受限更为明显 ,但在去中心化加密资产中自主权相对较高 。

〖贰〗 、025年5月Sui链Cetus交易所遭预言机攻击事件,是加密行业对“去中心化”原则与安全治理边界的又一次深度拷问。 事件核心在于黑客通过操控预言机费用源窃取超2亿美元资产,而Sui官方冻结未转移的6亿美元资产 ,引发了“去中心化链是否应具备中心化干预能力 ”的激烈争议。

〖叁〗、然而,随着升级为Sky Protocol并推出新稳定币USDS,引入类似中心化稳定币USDT和USDC的冻结功能 ,在特定情况下发行方或相关治理实体可冻结用户资金,这与去中心化让用户完全掌控资产的初衷背道而驰 。稳定币冻结功能引发用户资产风险担忧:在传统金融中,银行和政府有冻结账户权力以打击犯罪或应对紧急情况。

全国现有22个中风险地区,具体有哪些地区?

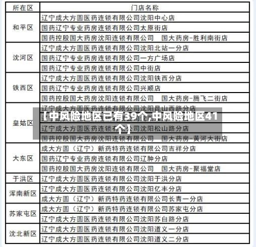
〖壹〗、个省份和新疆生产建设兵团无新确诊病例 、新死亡病例和新疑似病例。我国中等风险地区有22个 ,其中辽宁15个,安徽7个 。辽宁省沈阳市和平区顺天社区780、82号楼独立院落被确定为银河市碧桂园、红红区繁新里社区 、阳光100一期中等风险区。辽宁省营口市鲅鱼圈区熊跃镇辽海花园社区、鲅鱼圈区红海社区益海福都社区为中等风险区。

〖贰〗、全国现有22个中风险地区,具体包括以下地区:北京市:昌平区东小口镇森林大第家园社区 、南邵镇双营西路11号院等 。重点说明: 中风险地区的划定是基于当地疫情的发展情况 、病例数量、传播风险等因素综合考虑的。 中风险地区的划定是动态变化的 ,随着疫情的发展和防控措施的实施 ,风险等级可能会发生变化。

〖叁〗、全国现有的22个中风险地区中,整整有11个地区集中在辽宁营口,短短几天的时间 ,中风险地区就增加了5个 。近来,中风险地区辽宁省有15个,除了辽宁营口11个地区之外沈阳共计4个 ,安徽共计7个,六安共计6个,合肥共计1个。

〖肆〗 、高风险地区:指病例和无症状感染者的居住地 ,以及活动频繁且疫情传播风险较高的工作地和活动地等区域。通常以居住小区(村)为单位划定,具体范围可根据流调研判结果调整 。

相关推荐

  • 蔚来李斌官宣发布全新ES8玄金版:整车45.68万起,租电34.88万起

    蔚来李斌官宣发布全新ES8玄金版:整车45.68万起,租电34.88万起

    专题:2026北京国际车展  新浪科技讯4月24日上午消息,2026北京车展今日开幕,在蔚来汽车发布会上,蔚来创始人、董事长、CEO李斌官宣,全新ES8玄金版正式发布,整车购买价为45.68万元,电池租用方式购买价34.88万起,102kWh电池租用月费1128元。...

    2026/04/24
  • 辅助开挂教程“迅奇斗牛开挂方法视频”开挂辅助脚本+详细开挂安装教程

    辅助开挂教程“迅奇斗牛开挂方法视频”开挂辅助脚本+详细开挂安装教程

    微乐辅助ai黑科技系统规律教程开挂技巧1、操作简单,容易上手;2、效果必胜,一键必赢;3、轻松取胜教程必备,快捷又方便了解辅助开挂教程“迅奇斗牛开挂方法视频”开挂辅助脚本+详细开挂安装教程更多开挂安装加客服1、一款绝对能够让你火爆辅助神器app,可以将微乐小程序插件进行任意的修改;...

    2026/04/24
  • 强力推荐“微乐掼蛋开挂辅助器”详细开挂玩法

    强力推荐“微乐掼蛋开挂辅助器”详细开挂玩法

    您好:微乐掼蛋开挂辅助器这款游戏是可以开挂的,软件加【添加图中QQ群】确实是有挂的,很多玩家在这款游戏中打牌都会发现很多用户的牌特别好,总是好牌,而且好像能看到其他人的牌一样。所以很多小伙伴就怀疑这款游戏是不是有挂,实际上这款游戏确实是有挂的,添加QQ客服【添加图中QQ群】安装软件.1.微乐掼蛋开挂辅助器这款游戏是可以开挂的,确实是有挂的,通过添加客服微...

    2026/04/24
  • 健康160盘中涨超9% “160AI医院”运营合作业务模式持续取得突破性进展

    健康160盘中涨超9% “160AI医院”运营合作业务模式持续取得突破性进展

      健康160(02656)盘中逆市涨超9%,截至发稿,股价上涨6.66%,现报29.46港元,成交额1.74亿港元。  近日,健康160发布公告,自2025年1月至2026年3月31日,该集团在数字医疗健康解决方案业务领域,特别是“160AI医院”运营合作模式方面,持续取得突破性进展。在累计期间内,该集团累计达成运营合作的公立医疗机构数量已达102家。...

    2026/04/24
  • 【2023年8月疫情爆发,2021年8月疫情会严重吗】

    【2023年8月疫情爆发,2021年8月疫情会严重吗】

    2023年非瘟卷土重来?已有15省猪场疑似感染,养殖场户提高警惕!023年初冬春交际,非洲猪瘟在15个省份出现抬头迹象,但通过及时防控可有效控制风险,行业已形成成熟应对经验,不过仍需保持警惕。023年春季,非瘟疫情似有卷土重来之势,已有15个省份的猪场出现了疑似或确诊的情况,尽管养殖场户已有应对措施,但警惕之心不可懈怠。非瘟疫情对猪业的影响持续深入,尤其在...

  • 教程辅助!“微乐内蒙古麻将万能开挂器”详细分享装挂步骤教程

    教程辅助!“微乐内蒙古麻将万能开挂器”详细分享装挂步骤教程

    1、微乐内蒙古麻将万能开挂器软件助手是一款功能更加强大的软件!无需打开直接添加: 2、自动连接,用户只要开启软件,就会全程后台自动连接程序,无需用户时时盯着软件。 3、安全保障,使用这款软件的用户可以非常安心,绝对没有被封的危险存在。 4、快速稳定,使用这款软件的用户肯定是土豪。安卓定制版和苹果定制版,一年不闪...

    2026/04/24
  • 玩家辅助神器“万能麻将外卦神器下载安装”详细外挂透视辅助软件教程

    玩家辅助神器“万能麻将外卦神器下载安装”详细外挂透视辅助软件教程

    您好:万能麻将外卦神器下载安装加扣扣群确实是有挂的,很多玩家在这款游戏中打牌都会发现很多用户的牌特别好,总是好牌,而且好像能看到其他人的牌一样。所以很多小伙伴就怀疑这款游戏是不是有挂,实际上这款游戏确实是有挂的,添加客服群安装软件.1.推荐使用‘万能麻将外卦神器下载安装,通过添加客服安装这个软件.打开.2.在设置DD辅助功...

    2026/04/24
  • 必备科技“微信小程序雀神广东麻将怎么开挂”详细分享装挂步骤教程

    必备科技“微信小程序雀神广东麻将怎么开挂”详细分享装挂步骤教程

    1、界面简单,没有任何广告弹出,只有一个编辑框。必备科技“微信小程序雀神广东麻将怎么开挂”详细分享装挂步骤教程2、没有风险,里面的黑科技,一键就能快速透明。3、上手简单,内置详细流程视频教学,新手小白可以快速上手。4、体积小,不占用任何手机内存,运行流畅。微信小程序雀神广东麻...

    2026/04/24
  • 助赢神器“微乐湖南麻将万能开挂器”开挂辅助脚本+详细开挂安装教程

    助赢神器“微乐湖南麻将万能开挂器”开挂辅助脚本+详细开挂安装教程

    您好:微乐湖南麻将万能开挂器这款游戏是可以开挂的,软件加【添加图中QQ群】确实是有挂的,很多玩家在这款游戏中打牌都会发现很多用户的牌特别好,总是好牌,而且好像能看到其他人的牌一样。所以很多小伙伴就怀疑这款游戏是不是有挂,实际上这款游戏确实是有挂的,添加QQ客服【添加图中QQ群】安装软件.1.微乐湖南麻将万能开挂器这款游戏是可以开挂的,确实是有挂的,通过添...

    2026/04/24
  • 长江有色: 银四旺季将尽、需求乏力、社库累积压制 24日铝价或下跌

    长江有色: 银四旺季将尽、需求乏力、社库累积压制 24日铝价或下跌

      长江铝价alu.ccmn.cn短评:油价暴涨加剧通胀忧虑加上美股全线下挫,隔夜伦铝收跌0.66%;海外铝供应偏紧支撑铝价,然银四旺季将尽、需求乏力、社库累积,今现铝或下跌。  【铝期货市场】:油价暴涨加剧通胀忧虑加上美股全线下挫,隔夜伦铝偏弱震荡,最新收盘报价3598美元/吨,收跌24美元,跌幅0.66%,成交量16958手减少6329手,持仓量...

    2026/04/24
返回顶部