当兵能拿多少钱/当兵能拿到多少钱的工资

当兵九年能拿多少钱

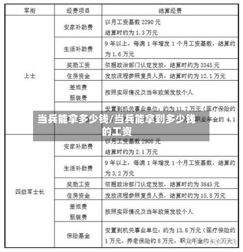
〖壹〗 、当兵九年能拿到的钱并非固定数额,而是一个相对复杂的计算过程 ,大致范围在数十万元左右。薪资待遇:当兵九年的军人,如果已晋升为士官(如上士军衔),其薪资待遇会相对较高 。一般来说 ,上士每月的工资可能在8500元左右,但具体薪资会因地区、兵种等因素有所差异。

当兵能拿多少钱/当兵能拿到多少钱的工资-第1张图片

〖贰〗、下士:工资约5600~6500元/每月(不含五险二金),衔龄3年 ,退役金13~18万。中士:工资约7000~7500元/每月 ,衔龄3年,退役金18~25万 。中级士官 上士:工资约8000~9000元,衔龄4年 ,退役金40~50万,上士干完满12年后可选取转业。

当兵能拿多少钱/当兵能拿到多少钱的工资-第2张图片

〖叁〗 、二期士官一般情况下退伍费有10万左右。新疆略高,不超过15万 。准确数字要退伍之后问地方民政局 。根据《退役士兵安置条例》的规定 ,义务兵退出现役,部队要发放自主就业费(近来是每服役一年给4500元),地方也要根据实际情况给予自主就业一次性地方补助金 ,具体标准由省一级人民政府制定。

当兵能拿多少钱/当兵能拿到多少钱的工资-第3张图片

佛山义务兵两年能拿多少钱

佛山义务兵两年能拿10万左右,主要有以下几个方面:津贴费。在部队发放,2年共约2万多元 ,艰苦地区和特殊单位另有提高 。退役金。退役时由部队发放,约1万多元。家庭优待金 。由地方政府发放,共发2年 ,每年按照不低于当地上一年度城镇常住居民人均可支配收入40%的标准发放。

当前义务兵享受供给制生活待遇 ,第一年每月津贴700元,第二年每月津贴820元;若两年后晋升士官,领取工资 ,下士约4500元左右,中士约5400元左右,上士约6400元左右 ,四级军士长约7400元左右。各地区因为艰苦环境不一样,略有不同 。

义务兵二南退伍是4500元。还有:离队下月津贴、当月伙食结余和下月伙食、离队差旅费用 、退役医疗保险,每年42 0元。

当兵3年退伍后给多少钱

〖壹〗 、当兵3年退伍后能拿的钱数因多种因素差异较大 ,一般在8万 - 30万元 。不同身份的3年兵退伍费情况如下:义务兵(前2年义务兵 + 第3年士官):义务兵阶段月津贴约1000 - 1400元,两年合计约4万 - 4万,家庭优待金两年合计4万 - 6万;士官阶段(第3年)下士月工资5500元 +  ,年工资约6万。

〖贰〗、当兵三年,60岁后领取的金额与多种因素有关。如果是2011年之后退伍的军人,每月可领取30元晚年生活补助 。此外 ,还可领取养老金 。对于退伍军人补贴 ,具体构成如下:退伍军人生活补助:针对2011年之后退伍的军人,补贴以10元为基数,服役年数每增加一年 ,补贴每月累加10元。

〖叁〗、当兵3年退伍后能拿到的钱大约在10到20万元之间。具体金额会根据服役地区 、军衔等级、立功情况等因素有所不同 。以下是各项补助的详细情况:一次性退役金:基础标准是每服役1年发放4500元,3年合计13500元。如果获得表彰奖励,如三等功 ,可以增发5%。

〖肆〗、法律分析:在我国,三期士官退伍费通常在300,000元至360 ,000元之间 。士兵的退役费用主要取决于其军衔等级,从下士到四级军事长为初级士官,五级军士长及以上为高级士官。

山东义务兵两年能拿多少钱

退役金 退役金是义务兵退役时获得的一项重要经济补助。在山东地区 ,服役满2年的义务兵可获得退役金9000元 。退伍补助 除了退役金外,义务兵退役时还可以获得退伍补助。退伍补助的金额因地区和政策而异,在山东地区 ,退伍补助的金额约为2000多元。总结 退役金和退伍补助是义务兵退役时获得的主要经济补助 。

根据律临查询显示:山东义务兵两年能拿126144元 ,部队一次性退役金4500元/年,两年为9000元,地方一次性退役金4500元/年 ,两年为9000元义务兵优待金11000/年,两年约22000元,义务兵津贴1100元/月 ,两年约25200元。

山东两年义务兵退伍费主要包括退役金和退伍补助两部分,总计约为11000多元。具体来说:退役金:服役满2年退役的士兵可获得9000元的退役金 。退伍补助:此外,还有2000多元的退伍补助 。请注意 ,以上金额仅供借鉴,实际退伍费可能会根据政策调整 、地区差异以及个人具体情况有所不同。

参军一年能拿多少钱

〖壹〗、综合来看,当兵一年的收入大致在10000 - 16500元之间 ,但具体金额要取决于所在地区、兵种及服役年限等因素。建议询问当地军事部门或借鉴官方发布的最新信息,以获取最准确的数据 。

〖贰〗 、共计4000元;这样算来,今年从我市入伍的本科毕业生两年义务兵退役后 ,能获14万元左右的经济补助。南京地区大学本科一级新生可获18万元左右经济补助;大专毕业生能获经济补助13万左右;高中(职高、中专)生服义务兵役两年 ,也可获各类补助近10万元。

〖叁〗、在服义务兵役期间,第一年每月可获得850元津贴,第二年每月可获得950元津贴 。 大学生士兵家庭由批准入伍地发放优待金 ,具体标准为按当地年平均最低工资标准的150%计发。 义务兵退出现役后,当地人民政府会发放一次性经济补助。

〖肆〗 、服役津贴:大专生作为大学生参军入伍,服役第一年每个月可领取的津贴大约在1000元左右(也有说法为850元) ,第二年每个月可领取的津贴大约在1100元左右(也有说法为950元) 。两年累计能领取到的津贴约为25200元左右。

〖伍〗、一次性收入当兵能拿到两笔一次性的钱,第一笔叫一次性奖励金,按照现在的标准 ,本科及以上学历大学生毕业每人8000元左右,专科学历每人6000元左右,如果是在校大学生 ,本科每人5000元,专科每人3000元。

〖陆〗、如今,国家为了鼓励大学生入伍 ,颁发了一系列经济补贴政策 。大学生的参军补贴因地区和个人情况的不同而有所差异 ,具体数额需参照当地政策和个人实际情况。以下数据仅供借鉴: 服役津贴:大学生在军队服役期间可获得津贴。通常,第一年每月约1000元,第二年每月约1100元 。

相关推荐

  • 【一汽大众速腾费用表,一汽大众速腾售价多少】

    【一汽大众速腾费用表,一汽大众速腾售价多少】

    4万9千买了一部一汽大众速腾2013款车很贵吗〖壹〗、购买一辆2013款一汽大众速腾的二手车时,费用可能因多种因素而有所差异。一般来说,该车型的二手车费用大约在4万9千元上下。然而,实际费用还需根据车辆的行驶里程、车况和配置等因素进行具体评估。如果目标车辆行驶里程较低,车况保持良好,且配置较高,那么以4万9千元的费用购买可能是一个合理的选取。〖贰〗、不一定...

  • 美国比较高
法院权衡“地理围栏”搜查令的合宪性

    美国比较高 法院权衡“地理围栏”搜查令的合宪性

      美国最高法院周一就“地理围栏”搜查令的合宪性举行听证会,这一争议性技术工具允许警方在无特定嫌疑人时,强制科技公司交出特定区域和时段内所有设备的定位数据。此案被外界视为自2018年“卡彭特诉美国案”以来,涉及数字隐私的最重要案件。  案件背景:手机定位助破银行劫案  2019年5月,一名劫匪持枪抢劫了弗吉尼亚州的一家信用合作社,抢走19.5万美元。2个...

    2026/04/28
  • 北京现代车费用及图片/北京现代汽车费用与图片

    北京现代车费用及图片/北京现代汽车费用与图片

    北京现代车尾有celesta字母,属于什么型号车,多少钱?北京现代车尾有celesta字母的车型是北京现代悦动,截止2020年1月份,厂商指导价为:99~159万元。外观车头部位富有张力的线条与曲面,令它看上去动力十足。车身侧的波浪形腰线是悦动显著外观特点之一,流畅、细长的波形腰线充分展现出悦动灵动的特性,增强了侧面车身高雅大气的视觉感受。现代celes...

  • 雷诺保养灯归零方法/雷诺保养灯如何归零

    雷诺保养灯归零方法/雷诺保养灯如何归零

    雷诺科雷缤19款保养灯如何归零?雷诺科雷缤19款保养灯归零方法:打开点火开关,一手按住“复位按钮”,一手关闭点火开关;按住“复位按钮”不松手,直到仪表上的时钟和里程数完全不显示时(仪表上应无任何显示,黑屏),松开按钮;一手再次按住“复位按钮”后,重新打开点火开关。雷诺维修灯的排除方法:打开点火开关,一只手按住“复位按钮”,另一只手关闭点火开关;按住“复位按...

  • 法官审查Visa、万事达卡380亿美元“刷卡费”和解案

    法官审查Visa、万事达卡380亿美元“刷卡费”和解案

      布鲁克林联邦地区法官周一就Visa和万事达卡提出的380亿美元反垄断和解协议举行听证会,以评估该协议是否能就两家公司长达二十年的信用卡刷卡费纠纷达成最终解决方案。  和解协议面临密集审查  这一和解最早于2025年11月宣布,是美国历史上最大的反垄断和解案之一。该协议旨在解决商户关于Visa和万事达卡非法联合固定刷卡费率的指控——即消费者用信用卡支付...

    2026/04/28
  • 青岛最新疫情(青岛最新疫情今天新增)

    青岛最新疫情(青岛最新疫情今天新增)

    青岛最新疫情情况如何,官方通报有哪些?〖壹〗、境外输入病例情况3月14日0时至24时新增境外输入确诊病例4例(均为韩国输入):轻型3例,普通型1例。3月7日0时至24时新增境外输入确诊病例4例:2例由韩国乘坐BX321航班于3月3日抵达青岛;1例由日本乘坐NH927航班于3月2日抵达青岛;1例由韩国乘坐RS821航班于3月1日抵达青岛(普通型,系同...

    2026/04/28
  • 途安的变速箱(途安的变速箱耐用吗)

    途安的变速箱(途安的变速箱耐用吗)

    2012款途安手动挡1.4排量变速箱油用什么型号的润滑油012款途安手动挡4排量变速箱油建议使用GL-480W-90型号润滑油,容量为1L。以下是具体说明:核心型号与适用性GL-480W-90是大众官方及专业维修手册推荐的标准油品,其双曲线齿轮油特性可同时满足高速低扭矩(如高速巡航)和低速高扭矩(如爬坡、急加速)的润滑需求。是ML285。从途安汽车的简...

    2026/04/28
  • 【当兵工资多少2017,当兵工资多少?】

    【当兵工资多少2017,当兵工资多少?】

    2017当兵2年给多少钱〖壹〗、以2017年为例,当年度的义务兵已于当年9月前后完成退伍。在普通地区,义务兵的退伍补偿大约为3万元。而在高原地区,退伍补偿则约为3万元。退伍补偿是基于服役期间的表现和地区的特殊性来确定的,因此每年的具体数额可能有所不同。这些补偿通常会在退役时一次性发放,用以帮助退役士兵顺利过渡到社会生活。值得注意的是,这些补偿金额会随着国家...

  • 上海最新的疫情数据(上海最新疫情实时动态)

    上海最新的疫情数据(上海最新疫情实时动态)

    ...上海疫情形势极其严峻!首批亲子确诊家庭集中入住方舱〖壹〗、上海单日新增首次破万,本轮疫情累计报告超3万例,形势极其严峻,首批亲子确诊家庭已集中入住方舱医院。以下是具体信息:疫情数据与形势2022年4月4日0—24时,上海新增本土确诊病例268例,新增无症状感染者13086例,单日新增阳性感染者总数达13354例,首次突破万例。〖贰〗、新的解决方案及...

  • 电动车遥控器使用方法(电动车遥控器使用指南)

    电动车遥控器使用方法(电动车遥控器使用指南)

    金箭电动车遥控钥匙怎么用金箭电动车遥控钥匙操作简单,主要功能包括解锁/上锁、寻车和启动辅助。核心操作分为四步:短按锁车键、长按解锁键触发寻车、组合按键启动车辆。理解功能分布后,先看钥匙布局。基础按键功能:通常钥匙上有三个按键,分别是锁车键(带锁头图标)、解锁键(开锁图标)和铃铛/闪电标识的功能键。金箭电动车遥控钥匙怎么用?电动车遥控器使用方法是:锁头是上锁...

返回顶部