陕西新增2例本土确诊/陕西昨日新增本土确诊2例

9月30日陕西新增2例本土确诊和3例本土无症状

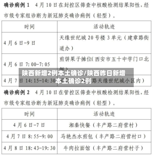
〖壹〗 、月30日0-24时,新增报告本土确诊病例2例、本土无症状感染者3例。出院1例、解除隔离医学观察7例 。截至9月30日24时 ,现有在院隔离治疗本土确诊病例19例 、隔离医学观察无症状感染者124例。本土确诊病例1:男,26岁,西安市报告。在密接筛查中核酸检测结果阳性 ,经市级专家组诊断为新冠肺炎确诊病例 。

陕西新增2例本土确诊/陕西昨日新增本土确诊2例-第1张图片

〖贰〗、月9日0—24时,全国31个省(自治区、直辖市)和新疆生产建设兵团报告新增确诊病例63例,其中本土病例37例 ,境外输入病例26例。新增确诊病例总体情况总计新增确诊病例63例,包括境外输入病例和本土病例。无新增死亡病例,无新增疑似病例 。

陕西新增2例本土确诊/陕西昨日新增本土确诊2例-第2张图片

〖叁〗 、月18日0—24时 ,国家卫健委通报新增本土确诊病例92例 ,新增本土无症状感染者715例。

陕西新增2例本土确诊/陕西昨日新增本土确诊2例-第3张图片

〖肆〗、陕西新增的这两例确诊病例曾经去往甘肃嘉峪关等地旅游。陕西新增2例新冠本土确诊病例现在人们听到疫情的时候都已经习以为常了,但是如果疫情发生在身边,还是会觉得很可怕 。陕西新增的两个本地病例中 ,他们曾去了甘肃的嘉峪关和张掖,还坐了火车 。此外,还去了兰州旅游 ,17日才返回到了陕西。

国家卫健委:9日新增确诊63例,本土37例

〖壹〗、月9日0—24时,全国31个省(自治区 、直辖市)和新疆生产建设兵团报告新增确诊病例63例,其中本土病例37例 ,境外输入病例26例。新增确诊病例总体情况总计新增确诊病例63例,包括境外输入病例和本土病例 。无新增死亡病例,无新增疑似病例。

〖贰〗 、月11日0—24时 ,国家卫健委通报全国新增确诊病例46例,其中本土病例20例均在福建,新增无症状感染者44例 ,本土18例也均在福建。 具体信息如下:新增确诊病例情况总体数据:全国31个省(自治区、直辖市)和新疆生产建设兵团报告新增确诊病例46例 。

〖叁〗、月23日0—24时 ,国家卫健委报告新增确诊病例54例,其中本土病例30例,境外输入病例24例。 具体信息如下:本土病例分布 黑龙江省15例 ,均在哈尔滨市。福建省15例,其中厦门市11例 、莆田市4例 。

〖肆〗、月10日0—24时,国家卫健委通报全国新增确诊病例25例 ,其中本土病例1例(福建莆田市),境外输入病例24例。

〖伍〗、月3日0—24时,全国新增确诊病例90例 ,其中本土病例75例,境外输入病例15例。具体分布如下:本土确诊病例分布:内蒙古:61例(均在呼伦贝尔市),含3例由无症状感染者转为确诊病例 。黑龙江:5例(均在哈尔滨市)。河北:4例(均在石家庄市)。云南:4例(均在德宏傣族景颇族自治州) 。

陕西新增2例本土病例都在西安,他们二人到底是如何被感染的?

〖壹〗 、因为外出旅游而感染新冠 。在陕西就两名感染新冠的病例患者 ,他们是夫妻。在国庆假期期间打算出去旅游,并且是出外省旅游。他们二人从陕西到上海 。经过了三个省份,旅游局也把他们的行踪统计出来了。这两个人在甘肃进行检测核酸时检测出样本呈阳性。夫妻二人没有听相关工作人员劝阻 ,没有等待工作人员到来 ,而是直接坐上飞机向下一站出发 。

〖贰〗、最近,疫情逐渐的严重,陕西也新增了2例本土病例。在病例确诊之后 ,当地也对密切接触者进行了逐一排查,逐一核酸检测。据了解,这2名病例的活动轨迹如下所示 。确诊病例1李某某 ,是之前确诊病例2的儿子,他前后去了张掖、甘肃嘉峪关,之后又乘坐列车去了兰州。

〖叁〗 、近来确诊两名患者都是陕西本地人。其中刘某居住在西安市未央区 。和同事有密切接触。2月15日做核酸检测排查时 ,结果为阳性,经市级专家组诊断为新冠肺炎确诊病例。在医院隔离进行医学观察 。赵某居住在西安市碑林区 。同样是在12月15日与本土两名确诊病例有密切接触。

〖肆〗、0月23日0时至24日7时,陕西新增2例本土确诊病例 ,具体情况如下:本土确诊病例1 患者信息:李某某,男,36岁 ,现居西安市高陵区 ,与10月22日发布的本土确诊病例3系母子、父子关系。

〖伍〗 、陕西新增2例新冠本土确诊病例现在人们听到疫情的时候都已经习以为常了,但是如果疫情发生在身边,还是会觉得很可怕 。陕西新增的两个本地病例中 ,他们曾去了甘肃的嘉峪关和张掖,还坐了火车。此外,还去了兰州旅游 ,17日才返回到了陕西。后期检测呈阳性,近来正在定点医院接受隔离治疗 。

陕西新增2例本土确诊病例,这2名确诊的活动轨迹是怎样的?

近来确诊两名患者都是陕西本地人。其中刘某居住在西安市未央区。和同事有密切接触 。2月15日做核酸检测排查时,结果为阳性 ,经市级专家组诊断为新冠肺炎确诊病例。在医院隔离进行医学观察。赵某居住在西安市碑林区 。同样是在12月15日与本土两名确诊病例有密切接触。在医院核酸检测时有异样,疾控中心判定结果为阳性。

0月23日0时至24日7时,陕西新增2例本土确诊病例 ,具体情况如下:本土确诊病例1 患者信息:李某某,男,36岁 ,现居西安市高陵区 ,与10月22日发布的本土确诊病例3系母子、父子关系 。

最近,疫情逐渐的严重,陕西也新增了2例本土病例 。在病例确诊之后 ,当地也对密切接触者进行了逐一排查,逐一核酸检测。据了解,这2名病例的活动轨迹如下所示。确诊病例1李某某 ,是之前确诊病例2的儿子,他前后去了张掖、甘肃嘉峪关,之后又乘坐列车去了兰州 。

月2日0时至14时 ,陕西宝鸡新增2例本土确诊病例,均为轻型,具体情况如下:病例396性别与年龄:男 ,62岁。行程轨迹:3月31日乘坐T112次列车到达宝鸡火车站,下车后随即被隔离管控。诊断过程:在重点人群核酸筛查中核酸检测结果阳性,4月2日经市级专家组诊断为新冠肺炎确诊病例(轻型) 。

因为外出旅游而感染新冠。在陕西就两名感染新冠的病例患者 ,他们是夫妻。在国庆假期期间打算出去旅游 ,并且是出外省旅游 。他们二人从陕西到上海。经过了三个省份,旅游局也把他们的行踪统计出来了。这两个人在甘肃进行检测核酸时检测出样本呈阳性 。

相关推荐

  • 【微波炉按键使用方法,微波炉微波按键】

    【微波炉按键使用方法,微波炉微波按键】

    微波炉按键怎么用?〖壹〗、待机状态,按“开始/+30秒”键,可立即启动30秒、100%微波火力烹调,每按一下可增加30秒烹调时间,让食物慢慢冷却。具体使用方法:按“微波”按键,选取相应的微波功率。按分秒键,进行烹调的时间选取。按“开始”键,进行烹调。在运行过程中按“开始/+30秒”,烹饪的时间将增加30秒,火力仍旧不变。〖贰〗、启动键:按下此键,微波炉将开...

  • 福州大学专业有哪些/福州大学专业排名 比较好的专业有哪些

    福州大学专业有哪些/福州大学专业排名 比较好的专业有哪些

    有哪些福州大学专业〖壹〗、福州大学的前十冷门专业,隐藏着独特的魅力与广阔的发展前景。首当其冲的是采矿工程(地矿类),这门专业培养的人才主要服务于矿山、爆破公司,从事设计与技术管理。此外,他们在地下工程设计与施工单位,以及国土资源部门和科研单位也有广阔的发展空间。〖贰〗、法学:法学。文学:英语、日语、新闻学、广告学。艺术学:艺术设计、音乐表演、体育教育、艺术...

  • ECI TECH发布中期业绩 股东应占溢利657万港元同比增加44.65%

    ECI TECH发布中期业绩 股东应占溢利657万港元同比增加44.65%

      ECITECH(08013)发布截至2026年2月28日止6个月的中期业绩,该集团取得收益1.21亿港元,同比增加21.64%;期内溢利657万港元,同比增加44.65%;每股基本盈利0.411港仙。...

    2026/04/23
  • 新款rav4显示屏的简单介绍

    新款rav4显示屏的简单介绍

    Rav4的中控屏很大吗?为何都说买车还赠送大电视?唯一觉得不爽的就是车内这台大电视了。新Rav4的中央显示屏太大了。当时去4S店看车,老远就看到中控台上方有个黑影若隐若现。当时心里就想着八九不离十是个显示屏。到跟前一看果然是,但是这个尺寸有点太大了。总体来说新款在各方面都比老款有了升级。除了没有AT变速箱和5车型以外整体性价比还是挺高的。除了外观的设计画风...

  • p0016故障码解决方法(p0016故障码解决方法3008)

    p0016故障码解决方法(p0016故障码解决方法3008)

    ...但修车的都说没事,故障码为p0016.只好请教您嘞,专业的〖壹〗、故障码:p0016,含义:曲轴/凸轮轴位置性能范围故障。这种情况是发动机电控系统有故障了。一般原因可能是发动机传感器坏了,或者执行器元件不工作的,也有可能是线路有问题。解决方法:检查车凸轮轴位置传感器和曲轴位置传感器的插头是否松动,连接是否牢靠,或者被老鼠咬伤的痕迹。〖贰〗、据问题所述...

  • 湖南长沙有多少所大学/湖南长沙专科大学有哪些学校

    湖南长沙有多少所大学/湖南长沙专科大学有哪些学校

    湖南长沙都有哪些大学〖壹〗、湖南长沙的大学有中南大学铁道学院、湖南电大、湖南广播电视大学、中南林业科技大学、湖南大学;好玩的去处有岳麓山及岳麓山书院。大学中南大学铁道学院:可前往参观感受校园氛围。湖南电大:绕着铁道学院后门继续走可经过。湖南广播电视大学:参观完湖南电大后继续前行可看到。中南林业科技大学:过了湖南广播电视大学后映入眼帘。〖贰〗、湖南长沙的大...

  • 北京累计34例感染者一图读懂(北京累计确诊病例54例)

    北京累计34例感染者一图读懂(北京累计确诊病例54例)

    一图读懂:《2022年度中国主要城市通勤监测报告》〖壹〗、《2022年度中国主要城市通勤监测报告》核心结论如下:研究范围与数据基础报告选取44个中国主要城市,覆盖超大、特大及大城市,基于9000万人的职住通勤大数据,从通勤时间、空间、交通方式三个维度构建9项核心指标,系统分析城市职住空间特征与通勤规律。一图读懂注册制丨新股申购〖壹〗、注册制对申购资格的影...

  • 【收音机使用方法,纽曼收音机使用方法】

    【收音机使用方法,纽曼收音机使用方法】

    收音机怎么调频〖壹〗、长按播放/暂停键:在收音机模式下,长按播放/暂停键,收音机将开始自动搜索可用的广播频道。搜索完成后,收音机会自动保存搜索到的频道。优化信号接收选取高层位置搜索信号:为了获得更好的信号接收效果,建议在楼层较高或开阔的地方进行频道搜索,以减少信号干扰和屏蔽。〖贰〗、按上一曲键切换频道,就是收听前一个频道。按下一曲键切换频道,就是收听下...

  • 思派健康附属拟5173万元出售思派致合科技(广州)100%股权

    思派健康附属拟5173万元出售思派致合科技(广州)100%股权

      思派健康(00314)发布公告,于2026年4月22日,思派投资(公司全资附属公司)(作为卖方)与大参林(维权)(作为买方)订立股权转让协议。据此,思派投资有条件同意以总代价人民币5173万元,出售其于目标公司思派致合科技(广州)有限公司(公司全资附属公司)的全部股权。  作为出售事项的一部分,本公司亦会将其于公司两间附属公司思维特及北京仁博的股权转...

    2026/04/23
  • 陕西新增2例本土确诊/陕西昨日新增本土确诊2例

    陕西新增2例本土确诊/陕西昨日新增本土确诊2例

    9月30日陕西新增2例本土确诊和3例本土无症状〖壹〗、月30日0-24时,新增报告本土确诊病例2例、本土无症状感染者3例。出院1例、解除隔离医学观察7例。截至9月30日24时,现有在院隔离治疗本土确诊病例19例、隔离医学观察无症状感染者124例。本土确诊病例1:男...

返回顶部